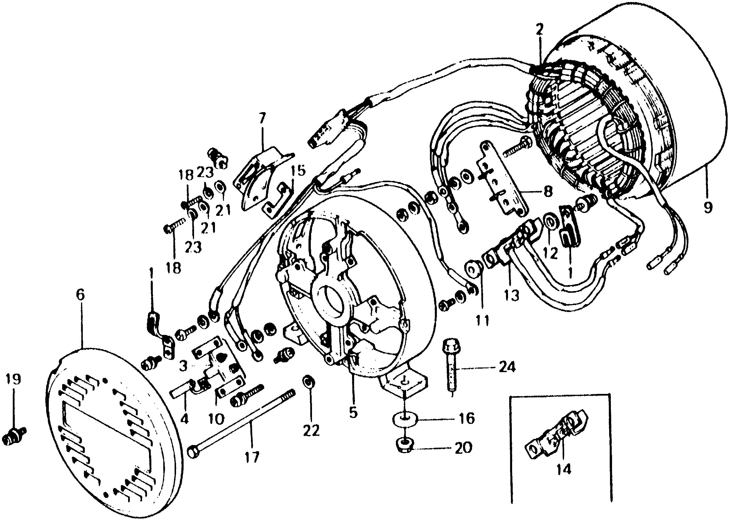
Generators E E2500 E2500K4 A E2500-2100006-9999999 STATOR@BRUSH HOLDER@D.C. DIODE - TriGreen Equipment

Ref No
Part Number
Description
Serial Range
Qty
Price

Ref No
1
Part Number
30564-871-601
Description
CLAMP B, WIRE
Serial Range
1000001 - 9999999
Qty
Price
$7.32

Ref No
2
Part Number
31105-877-168
Description
STATOR ASSY.
Serial Range
1000001 - 9999999

Ref No
3
Part Number
31106-815-169
Description
HOLDER, BRUSH (NOT AVAILABLE)
Serial Range
1000001 - 9999999

Ref No
4
Part Number
31107-815-168
Description
BRUSH, CARBON (NOT AVAILABLE)
Serial Range
1000001 - 9999999

Ref No
5
Part Number
31108-877-003XC
Description
HOUSING, RR. *NH31* (MCKINLEY WHITE)
Serial Range
1000001 - 9999999

Ref No
6
Part Number
31113-893-000H
Description
COVER, ALTERNATOR END *R8* (BRIGHT RED)
Serial Range
1000001 - 9999999

Ref No
7
Part Number
31115-819-158XC
Description
COVER, CONNECTOR *NH31* (MCKINLEY WHITE)
Serial Range
1000001 - 9999999

Ref No
8
Part Number
31119-876-158
Description
TERMINAL, VOLT CHANGE
Serial Range
1000001 - 9999999

Ref No
9
Part Number
31127-877-158XC
Description
COVER, STATOR *NH31* (MCKINLEY WHITE) (NOT AVAILABLE)
Serial Range
1000001 - 9999999

Ref No
10
Part Number
31129-877-003
Description
STAY, BRUSH HOLDER
Serial Range
1000001 - 9999999

Ref No
11
Part Number
31133-815-158
Description
BUSH, INSULATING
Serial Range
1000001 - 2116136

Ref No
11
Part Number
31706-880-000
Description
BUSH, INSULATING
Serial Range
2116137 - 9999999
Qty
Price
$7.40

Ref No
12
Part Number
31134-815-158
Description
WASHER, INSULATING
Serial Range
1000001 - 2116136

Ref No
12
Part Number
31707-880-000
Description
WASHER, INSULATING
Serial Range
2116137 - 9999999

Ref No
13
Part Number
31135-876-158
Description
DIODE ASSY., D.C. (NOT AVAILABLE)
Serial Range
1000001 - 2116136

Ref No
14
Part Number
31705-876-003
Description
DIODE, D.C. (NOT AVAILABLE)
Serial Range
2116137 - 9999999

Ref No
15
Part Number
32101-839-168
Description
PLATE, CONNECTOR SETTING
Serial Range
1000001 - 9999999

Ref No
16
Part Number
90501-579-020
Description
WASHER, EX. MANIFOLD
Serial Range
1000001 - 9999999
Qty
Price
$6.88

Ref No
17
Part Number
92020-06130-08
Description
BOLT, HEX. (6X130)
Serial Range
1000001 - 9999999

Ref No
18
Part Number
93500-03010-0H
Description
SCREW, PAN (3X10)
Serial Range
1000001 - 9999999
Qty
Price
$1.00

Ref No
19
Part Number
93893-05010-08
Description
SCREW-WASHER (5X10)
Serial Range
1000001 - 9999999
Qty
Price
$1.64

Ref No
20
Part Number
94050-10000
Description
NUT, FLANGE (10MM)
Serial Range
1000001 - 9999999

Ref No
21
Part Number
94101-03000
Description
WASHER, PLAIN (3MM)
Serial Range
1000001 - 9999999
Qty
Price
$0.80

Ref No
22
Part Number
94101-06800
Description
WASHER, PLAIN (6MM)
Serial Range
1000001 - 9999999
Qty
Price
$0.80

Ref No
23
Part Number
94111-03000
Description
WASHER, SPRING (3MM)
Serial Range
1000001 - 9999999
Qty
Price
$1.14

Ref No
24
Part Number
95701-10032-00
Description
BOLT, FLANGE (10X32)
Serial Range
1000001 - 9999999
Qty
Price
$1.76